黄金白银大涨!白银基金今日停牌半岛体育- 半岛体育官方网站- APP下载1小时
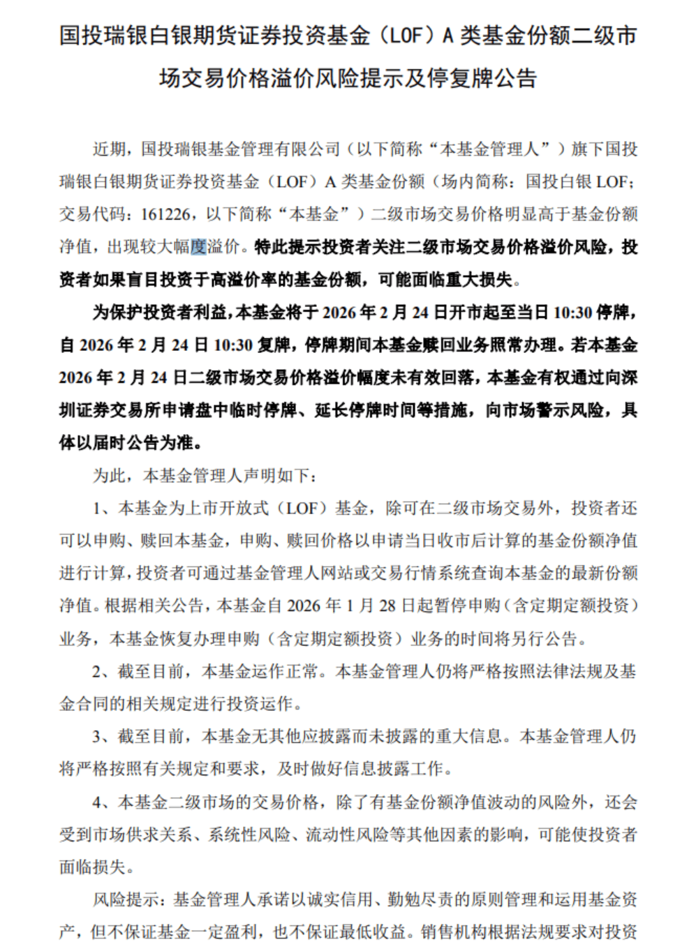
2026-02-25半岛体育,半岛体育官方网站,半岛体育APP下载二级市场交易价格溢价幅度未有效回落,本基金有权通过向深圳证券交易所申请盘中临时停牌、延长停牌时间等措施,向市场警示风险,具体以届时公告为准。

2月23日晚间,国投资本公告称,近期,公司下属三级控股投资企业国投瑞银基金管理有限公司(简称“国投瑞银基金”)旗下国投瑞银白银期货证券投资基金(LOF)估值调整事项受到市场关注,国投瑞银基金已于2026年2月15日发布相关事项的专项工作方案。
经初步测算,预计本次方案将对公司2026年度归母净利润产生一定负面影响,影响金额低于公司2024年度经审计归母净利润的5%,不会对公司整体业务发展产生实质性影响。


